上海50MW/200MWh储能系统招标
发表日期:2026/1/15 10:05:51 兰格钢铁 兰格钢铁网
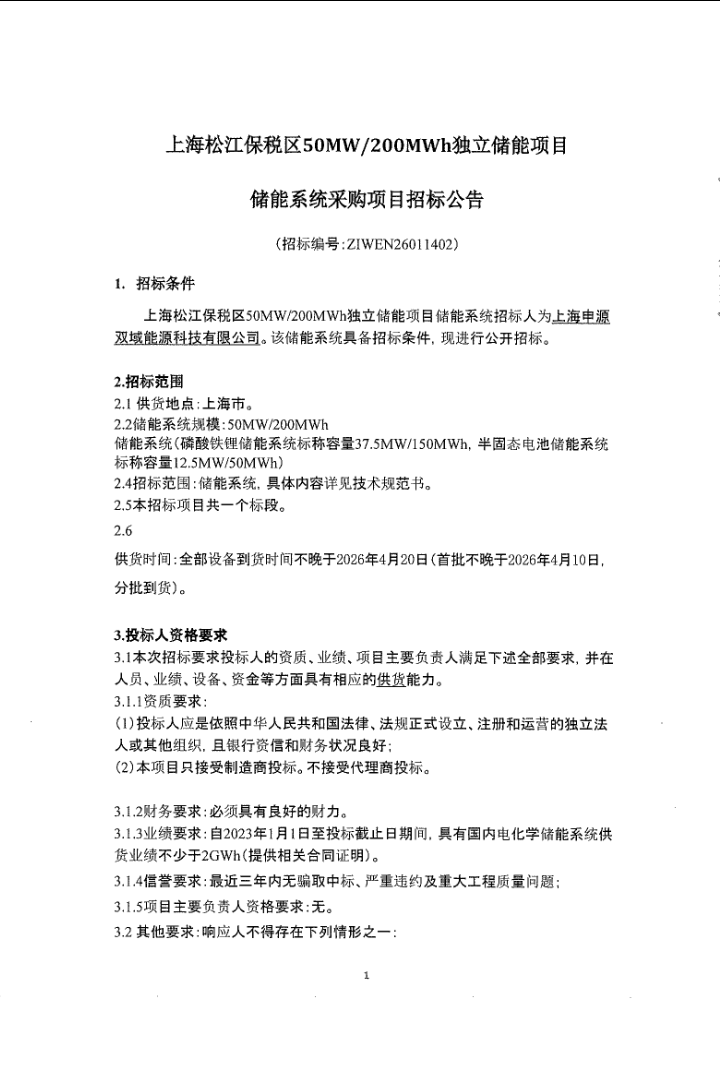
1月14日,上海松江保税区50MW/200MWh独立储能项目储能系统采购项目发布招标公告。
此次招标的储能系统规模合计为50MW/200MWh,包含标称容量37.5MW/150MWh的磷酸铁锂储能系统与12.5MW/50MWh的半固态电池储能系统,供货地点为上海市,全部设备到货时间不晚于2026年4月20日,其中首批设备需在2026年4月10日前分批交付。
投标人需在2023年1月1日至投标截止日期间,具备国内电化学储能系统供货量不少于2GWh的业绩。项目允许不超过两家制造商组成的联合体投标。
原文如下:


信息监督:马力 010-63967913 13811615299

相关文章
- 2026年1月15日烘熔钢铁中厚板锁价政策2026/1/15
- 2026年1月15日敬业钢铁中厚板锁价政策2026/1/15
- 2026年1月15日六安钢铁中厚板锁价政策2026/1/15
- 2026年1月15日普阳钢铁中厚板锁价政策2026/1/15
- 工业绿色微电网精准赋能钢铁行业绿色低碳转型2026/1/15
- 兰格钢铁:1月14日全国重点城市钢材成交量较上个交易日下降2026/1/14
