虚拟电厂(Virtual Power Plant,VPP)是将分布式发电机组、可控负荷和分布式储能设施有机结合,通过配套的调控技术、通信技术实现对各类分布式能源进行整合调控的载体,以作为一个特殊电厂参与电力市场和电网运行。
(来源:能源新媒 文/李忆 作者供职于华电电力科学研究院有限公司
金璐 作者供职于中国华电集团有限公司浙江分公司
李小温 作者供职于福建华电福瑞能源发展有限公司)
这一特殊的运行模式,通过需求响应和协调控制聚合海量、分散、多元的柔性负荷与分布式资源,形成大容量的统一灵活调节能力,对保障新型电力系统安全稳定运行至关重要。
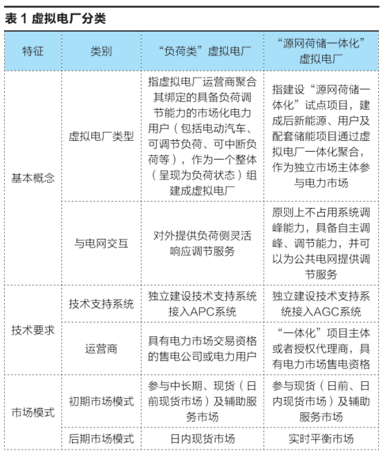
虚拟发电厂可以看作是一种先进的区域性电能集中管理模式,实现电源侧的多能互补和负荷侧的灵活互动。其核心在于“聚合”和“通信”。按照虚拟电厂聚合优化的资源类别、可控精度、调节能力和接入系统不同,将虚拟电厂分为两大类:“负荷类”虚拟电厂和“源网荷储一体化”虚拟电厂。见表1。

一、虚拟电厂的兴起
近年来,在电力市场化改革不断推进和数字化技术水平快速发展的背景下,虚拟电厂的研究和应用在我国快速兴起。
一是电力市场化建设加快推进,电力需求侧改革正有序进行。2015年,《中共中央国务院关于进一步深化电力体制改革的若干意见》(中发[2015]9号)的颁布,标志着新一轮电力市场化改革正式拉开帷幕。在国家总体战略部署指导下,经政府有关部门、电网企业、发电企业等各方主体共同努力,我国电力市场建设稳步推进,取得了显著成效,逐步构建起了以中长期交易为“压舱石”、辅助服务市场为“稳定器”、现货试点为“试验田”的电力市场体系。同时,中发[2015]9号文明确指出,要积极开展电力需求侧管理和能效管理,发挥市场机制的作用,促进电力供给侧和需求侧的平衡。2020年12月,中央政治局会议提出注重需求侧改革,在中央经济工作会议中又提出注重需求侧管理,形成了需求牵引供给、供给创造需求的更高水平的动态平衡。新形势下电力市场化改革对电力行业市场化转型发展提出了新要求。
二是“碳达峰、碳中和”对电力行业的绿色低碳发展提出了新的要求。2020年9月,习近平总书记在第75届联合国大会上首次提出我国“二氧化碳排放力争于2030年前达到峰值,努力争取2060年前实现碳中和”。次年3月,习近平总书记在中央财经委员会第九次会议上指出,为实现碳达峰、碳中和目标,要构建清洁低碳安全高效的能源体系,深化电力体制改革,构建以新能源为主体的新型电力系统。碳达峰、碳中和目标的提出给能源电力行业的发展提出了更高的要求,将对集团公司的未来发展产生深远影响。
三是新能源、分布式能源快速发展,为新型电力系统带来新的机遇和挑战。新能源往往具有很强的间歇及随机特性,例如风力发电和太阳能发电因为受到气候因素的影响,具有间歇性和波动性的特点,难以精确预测和控制。这是制约高效利用分布式可再生能源电源的主要瓶颈之一。高渗透率的可再生能源电源可造成系统实时运行的供需不平衡,对发电计划的制定、实时调度以及备用安排等产生不利影响,若不能合理安排电网运行方式,不能实现有效整合,将出现不必要的弃风、弃光,影响资源聚合商的经济性,严重时甚至影响电力系统的安全平稳运行。
四是电气化和数字化引领电力需求侧高速发展,灵活互动的需求侧资源不断增强电力柔性调节能力。在传统电力市场中,电力需求侧往往是被动且不可控的,不参与电力市场运行。近年来,随着产业结构的不断转型和人民生活水平的不断提高,以及能源互联网技术的发展使得分布式发电、储能、电动汽车、可控负荷等灵活资源对市场信号做出积极响应逐渐成为可能。聚合此类灵活性资源可以提供巨大的响应资源,参与电力市场并提供众多类型的电力服务,将在极大程度上改变传统发电公司的市场机制和盈利模式。
虚拟电厂作为一种综合能源服务业务新模式,可聚合分布式发电、储能、电动汽车、可控负荷等灵活性资源,有效激励各类灵活资源参与电力市场,通过智能化运行的方式,降低用能成本,促进新能源消纳,为电力市场运营提供服务,为资源聚合商提供新的盈利模式,助力实现“碳达峰、碳中和”,在我国有着广阔的发展前景。
二、国外虚拟电厂政策与商业模式
国外在电力市场机制、调度运行规则、电力企业监管等方面,为VPP的产生和发展提供了有利的土壤环境。基于不同市场条件和发展环境,各国都在探索适合本国的VPP商业模式。由于各国资源禀赋以及市场规则各有不同,虚拟电厂理论和实践在发达国家已经成熟且各有侧重。
日本以用户侧储能和分布式电源为主,计划到2030年超过2500万干瓦;澳大利亚以用户侧储能为主,特斯拉公司在南澳建成了号称世界上最大的以电池组为支撑的虚拟电厂。
欧洲大部分国家分布式能源比较普及,目前虚拟电厂已进入商业化阶段,并以发电资源聚合为主。从发展分布式能源思路更加强调虚拟电厂在辅助市场的功能,以分布式电源、储能资源的整合,并形成统一调配,降低弃风弃电、负电价损失为主要目标,重点解决可再生能源消纳和电网平衡问题。
在德国,VPP项目已经基本实现了商业化。德国《可再生能源法》明确规定,所有100千瓦以上可再生能源发电项目必须参与电力市场交易销售,因此很多分布式可再生能源项目倾向于选择交由VPP运营。德国VPP运营商主要业务是在电力批发市场销售100千瓦以上的可再生能源项目所生产的电量,协助其在日前市场优化售电,提升市场效益。此外,VPP聚合生物质发电、水电等灵活性较高的机组从日内市场和平衡市场获利。从参与方看,项目主要由独立运营商、售电公司主导开发运营。规模最大的Next Kraftwerke公司VPP项目,所聚合容量、营收金额近几年快速提升,至2018年,总容量已达到600万千瓦,年营收6.18亿欧元(约合44亿元人民币)。
美国虚拟电厂更注重整合用电需求侧的资源。美国目前是世界上实施需求响应项目最多、种类最齐全的国家,约有28GW的需求侧资源参与其中,约占高峰需求的6%。
“Emergency Load Reduction Program”的虚拟电厂项目,拥有Powerwall的用户可以自愿通过特斯拉应用程序注册加入该虚拟电厂项目。特斯拉通过提供低价储能电池或现金,换取家庭一部分电力的控制权,必要时给零售商提供电力,从而获取辅助服务收益。2022年,所有参与计划的Powerwall的用户在电网面临巨大压力的紧急情况下,每向电网提供一千瓦电时即可获得2美元收益,远高于加州平均住宅电价25美分/千瓦时电。
国外案例分析表明,VPP的发展不存在技术上的障碍。虽然各国的发展程度并不均衡,但总体上还处于技术试点和商业模式探索阶段,距离实现商业化还有一定的距离,尚无完全成熟的经验可以借鉴。
三、我国虚拟电厂发展趋势和商业模式
我国在电力系统供需平衡形势日益严峻的背景下广泛开展了VPP的试点应用,但虚拟电厂商业模式仍不清晰,均处于探索阶段,更多的是通过价格补偿或政策引导来参与市场。江苏主要参与需求响应,进行削峰填谷,在实践规模、次数、品种等方面均位居国内前列;上海主要参与需求响应、备用和调峰三个交易品种,是国内参与负荷类型最多、填谷负荷比例最高、参与客户最多的;冀北主要参与调峰为主的辅助服务市场,以促进消纳风电、光伏等可再生能源的填谷服务为主,是少有的完全市场化运营模式;广东主要参与需求响应市场,尽管其调频辅助市场已经运行,但由于技术难题尚未解决,用户侧资源仍未纳入到调频辅助服务中;山东试点主要参与现货能量、备用和辅助服务市场交易,完成报价保量参与日前现货、需求侧管理机制的衔接,逐步从政策补贴向市场化过渡。见表2。

VPP的价值主张包含两点:1)为系统运营商提供高效安全、快速爬坡的灵活性;2)为海量、分散、多元、异构的DER创造参与系统调节或市场交易的机会,使其获得一定的收益。VPP的价值主张与其资源组成经营模式和成本收益密切相关,是VPP优化运营的核心。不同的DER投资组合方式,经动态聚合后可以形成不同的联盟,决定了VPP的经营模式,是其参与不同类型电力市场交易和为系统运营商提供不同种类服务的基础,也是其成本收益的结算主体。VPP的经营模式包括参与不同类型市场交易或者为系统运营商提供各类服务。经营模式不仅决定了VPP的成本收益,而且反作用于DER的优化选择,如新增或淘汰DER成员,使成员更好地服务于VPP当前的经营模式。VPP的成本收益经效益评估后将通过资金链的传导反作用于VPP的经营模式,并影响DER联盟的利益分配。
我国VPP整体仍处于发展初期,政策机制不甚健全,项目以研究示范为主并由政府引导、电网实施,且普遍聚焦于需求侧响应模式。未来,随着集中及分布式(如整县制光伏)新能源快速发展,用户侧储能及电动汽车等新型负荷不断普及,电力市场机制愈发健全、建设进程不断加快,VPP有望成为电力系统和电力市场的主要参与主体之一。
四、市场化环境下虚拟电厂商业模式设计
虚拟电厂对内整合零售市场,对外参与电力批发市场。其市场化运营以电力市场规则、电力系统运行需求、内部成员利益等方面条件驱动,融合了物理、信息、价值等多种要素,在要素重组的基础上实现价值增值。从商业画布的角度出发,虚拟电厂的关键业务包括基础业务、延伸业务和增值业务。
基础业务:
(1)需求侧响应服务。通过聚合电力用户可调负荷,利用可控负荷进行需求侧响应,获取响应补贴和容量补贴,虚拟电厂运营商获得收入后与电力用户进行分成。
(2)代理购售电。开展分布式发电就近消纳,代理微小用户参与批发市场交易。该部分业务的利润来源于购售电价差,虚拟电厂作为资源聚合商,能够以售电主体身份参与市场竞争获取更多利润。
(3)提供辅助服务。充分利用聚合的灵活性资源能力,为电网提供调频、调压、备用等辅助服务,并获取合理的辅助服务收益或一定的经济补偿。
(4)新能源消纳与节能减排。通过虚拟电厂技术助力分布式光伏、分散式风电等新能源项目建设和市场化消纳,通过虚拟电厂价格信号推动工业、商业楼宇等节能减排,提高能源绿色水平和利用效率。
增值服务:
(1)电能管理服务。提供用能解决方案、电能质量管理与定制、设备运维等服务并收取服务费用。
(2)节能改造服务。提供能效管理、节能改造等节能服务。
(3)能源金融服务。与银行、保险等行业合作,提供能源金融服务。
(4)大数据增值服务。分析平台、设备及用户的各类信息,提供能耗分析、电价优化等服务。
随着全国统一电力市场体系的不断完善,虚拟电厂可参与电力市场的模式包括:需求响应、辅助服务、曲线追踪、偏差替代、带曲线中长期和现货市场等。
五、我国虚拟电厂的市场需求与前景
随着可再生能源大规模的接入,我国电网“双高”、“双峰”特性明显,备用容量不足。极端情况下,2030年电网备用容量缺口将达到2亿千瓦。
预计“十四五”期间电网负荷最大日峰谷差率达到36%,“十五五”期间达到40%,电网调峰压力持续增加。电力系统时段性、灵活性调节能力不足现象进一步加剧,需要多措并举提升系统调节能力,保障供需平衡。中电联预测,2024年,全国最大负荷14.5亿干瓦,按照5%的可调节能力测算约为7250万干瓦可调负荷能力。用户侧可调节负荷资源类型丰富、潜力巨大。可调节负荷资源主要包括楼宇用户、工业用户、居民用户、电动汽车、储能等新兴负荷。工业用户中水泥、钢铁、电解铝、陶瓷、玻璃等行业可调节潜力较大。其中,水泥行业调节比例达30%;楼宇用户调节比例为30%~40%;居民用户调节比例为50%;新兴负荷用户中电动汽车调节比例为40%,储能设备调节比例为100%。
随着未来终端电气化的快速提升,用电量和最大负荷将呈现双极增长。据权威机构预计2025年、2030年全社会用电量达9.2、10.3万亿千瓦时,而最大负荷将达到15.7、17.7亿千瓦,最大负荷增速高于用电量增速。从可调负荷需求看,按照在全国构建不少于最大负荷5%的可调节负荷资源库,预计到2025年,需构建可调负荷资源库约7850万干瓦。
到2030年底,由于可再生能源占比提高,需构建的可调负荷资源响应能力提高,按6%计算届时资源库容量为10620万干瓦。考虑项目可行性,虚拟电厂可构建的可调资源潜力按照响应能力需求容量、投资成本按1000元/千瓦计算,预计2025年、2030年虚拟电厂投资规模分别为785亿元和1062亿元。

- 3月20日钢市早知道:黑色系夜盘收跌 美联储释放“鸽派”信号 美股黄金上涨 欧盟将收紧钢铁进口配额2025/3/20
- 唐山东华钢铁板坯连铸机接连热试成功2025/3/20
- 兰格钢铁:3月19日全国重点城市钢材成交量较上个交易日上升2025/3/19
- 兰格钢铁网2025年资源地图震撼首发 解锁中厚板资源密码2025/3/19
- 3月19日兰格钢铁网废钢流通基准价格指数为2140跌32025/3/19
- 3月19日重庆长寿永航钢铁所有废钢价格下调20元2025/3/19
