一、招标条件:
本第四师可克达拉2×350MW热电联产工程项目(招标项目编号:E6699004005240136) 已由新疆生产建设兵团发展和改革委员会以兵发改能源发[2024]270号批准建设, 项目资金来源为企业, 招标人为新疆荣新电力有限公司。 项目已具备招标条件,现进行公开招标。
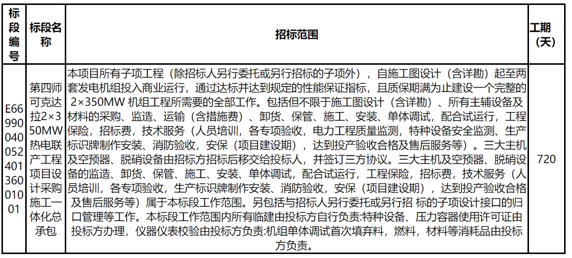
二、项目概况与招标范围
1.招标项目所在实施地区:新疆生产建设兵团·本级
2.本次招标项目的建设地点:第四师六十六团北山坡
3.工程规模:本工程建设2台35万千瓦超临界抽凝式燃煤空冷发电机组,配备两台1112t/h超临界粉煤灰锅炉。
4.本次公告共划分为1个标段

三、投标人资格要求
投标人条件:1. 投标人须具备 :中华人民共和国境内注册,响应招标、参加投标竞争的法人或者其他组织。 2. 资质要求: 勘察资质要求:工程勘察综合类甲级或岩土工程勘察甲级;设计资质要求:具有工程设计综合资质甲级或工程设计电力行业(火力发电)专业甲级资质;施工资质要求:具有电力工程施工总承包一级及以上资质,以及承装(修、试)电力设施许可证一级资质,并提供有效的安全生产许可证。 本次招标接受联合体单位投标(牵头单位为施工单位),组成联合体投标的,应满足下列要求:①投标人必须向招标人提供有效的联合体协议书,联合体成员最多不超过2个。②组成联合体投标应符合相关法律法规对联合体投标的有关规定,联合体各方不得再以自己名义单独参加其他联合体在同一工程项目同一标段中投标;③以联合体方式参加本项目投标的,联合体各方之间应当签订联合体协议,联合体牵头人必须为施工单位,联合体协议须载明联合体牵头人以及联合体各方承担的工作和责任;④联合体投标的,将联合协议书随投标文件一起递交。 3.财务要求:投标人或联合体牵头人提供近三年(2021年-2023年)经审计的财务审计报告。(对于注册时间不足一年的新成立企业财务状况不作为准入条件,不列入资格审查范围内。对于资证时间不足三年的新成立企业,提供成立至今的财务审计报告)。投标人或联合体牵头单位须具备一定的投融资能力(提供投融资证明材料),并负责本项目20%资金的筹措。投标人无筹措本项目20%资金承诺书的,投标文件将被视为不响应招标文件实质性要求而作无效标处理,不再参加评审。 4. 业绩要求:施工业绩要求:2019 年 6 月至投标截止日(以投运时间为准),投标人须至少具有350MW 及以上等级火电机组的主体施工(主体工程建安部分)的合同业绩3 份,且均已成功投运 1 年及以上。投标人须提供能证明本次招标业绩要求的合同和对应的用户证明扫描件,合同扫描件须至少包含:合同买卖双方盖章页、合同签订时间和业绩要求中的关键信息页;用户证明须由最终用户盖章,可以是验收证明、使用证明、移交生产证明或其他能证明合同标的物从投运时间至投标截止日满 1 年及以上的材料。 设计业绩要求:2019 年 6 月至投标截止日(以投运时间为准),须至少具有350MW 及以上等级火电机组的施工图设计并投产合同业绩 3 份,且均已成功投运 1 年及以上。投标人须提供能证明本业绩要求的合同和对应的用户证明扫描件,合同扫描件须至少包含:合同买卖双方盖章页、合同签订时间和业绩要求中的关键信息页;用户证明须由最终用户盖章,可以是验收证明、使用证明、移交生产证明或其他能证明合同标的物从投运时间至投标截止日满 1 年及以上的材料。 5.人员要求:项目经理要求:须取得建设部颁发的一级注册建造师(机电工程或建筑工程专业)资格证书,和有效的安全生产考核合格证(B类),具备相关施工现场管理经验;项目经理必须为本公司的在职正式员工,并提供公司近半年连续的养老保险缴纳证明,以及近3年(2021年1月1日至今)以项目经理身份完成过类似工程,附公司任命文件复印件或合同扫描件或竣工移交资料(如果能证明),否则按无效业绩处理;设计负责人要求:拟派本项目设计负责人须具备注册公用设备工程师(动力)或注册电气工程师(发输变电)证书,设计负责人必须为本公司的在职正式员工,如为联合体投标,设计负责人须为负责设计工作的联合体成员本公司的在职正式员工;施工负责人要求:拟派本项目施工负责人须取得建设部颁发的一级注册建造师(机电工程或建筑工程专业)资格证书(建造师具备有效的安全生产考核合格证书),且未担任其他在建工程项目的项目经理(提供无在建项目承诺函),施工负责人须为本单位注册人员,如为联合体投标,施工负责人须为负责施工的联合体成员本公司的在职正式员工。项目经理与施工或设计负责人可以为同一人。 6.信誉要求:投标人或联合体与招标人存在利害关系可能影响招标公正性的法人、其他组织或者个人,不得参加投标。单位负责人为同一人或者存在控股、管理关系的不同单位,不得参加同一标段投标或者未划分标段的同一招标项目投标。不具备独立法人资格的分公司不得参与投标。投标人或联合体各成员具有良好的商业信誉,2021年1月1日起至投标截止之日在经营活动中没有重大违法、违纪、违约行为。投标人或联合体每位成员不得在“信用中国”网站被列入违法失信企业名单或被列入失信被执行人名单(提供网站截图和无不良行为记录承诺)。投标企业需在兵团建筑业监管信息化工作平台(http://jzy.xjbt.gov.cn:8026/)注册报送企业基本信息和人员信息,并完成资质信息及人员信息个人实名制录入,以平台向社会公布信息为准。
四、投标须知
注:投标单位须办理CA(标证通)证书,通过CA(标证通)证书登录兵团公共资源交易系统进行填报入库信息;信息审核后方可进行在兵团公共资源交易系统各主体类型下领取招标文件。
具体注册事宜见兵团公共资源交易信息网通知公告《关于注册兵团公共资源交易中心交易主体信息库有关问题的说明》、《关于兵团公共资源交易平台启用“标证通”的通知》、《关于办理兵团公共资源一体化平台网上交易系统CA(标证通)数字证书和电子签章的通知》
五、招标文件获取
1.领取时间:2024年07月27日 00时00分至 2024年08月05日 23时59分
2.领取方式:请登录新疆生产建设兵团公共资源交易平台自行下载并领取招标文件。
六、投标文件的递交
1.投标文件递交截止时间:2024年08月16日 11时30分
2.投标文件递交方式: 加密的电子投标文件壹份(.BTTF格式)在兵团公共资源交易系统指定位置上传
七、开标时间及地点
1.开标时间: 2024年08月16日 11时30分
2.开标地点: 兵团公共资源交易平台兵团不见面开标大厅
八、其他说明
1.本项目采用不见面开标、投标人需要递交电子投标文件,无需递交纸质文件。2.投标文件的上传/递交截止时间(投标截止时间,下同)和地点见招标文件。加密电子投标文件(.BTTF格式)应在投标截止时间前通过兵团公共资源交易电子交易平台(http://ggzy.xjbt.gov.cn)上传完成。 3.本项目采用远程不见面交易的模式。开标当日,投标人无需到达开标现场,仅需在任意地点通过新疆生产建设兵团不见面开标系统(登录地址详见网站操作手册)完成远程解密、评标办法与系数抽取、文件传输、提疑澄清、开标唱标、结果公布等交互环节。投标人必须使用能正确解密投标文件的“CA锁”在规定的时间内完成远程解密,因投标人原因未能解密、解密失败或解密超时,视为投标人撤销其投标文件,系统内投标文件将被退回;因招标人原因或网上招投标平台发生故障,导致无法按时完成投标文件解密或开、评标工作无法进行的,可根据实际情况相应延迟解密时间或调整开、评标时间(友情提示:若投标人已领取副锁(含多把副锁)请注意正副锁的使用差别,务必使用生成投标文件的那把锁解密)。 4.远程开标前,投标人务必在兵团公共资源交易电子交易平台(http://ggzy.xjbt.gov.cn)投标文件上传模块中使用“模拟解密”功能,验证本机远程自助解密环境。 5.逾期上传/送达的或者未上传/未送达指定地点的投标文件,招标人不予受理。
按照《关于在兵团公共资源交易领域全面推 广电子保函应用的通知》企业可以以电子保函的方式缴纳投标保证金、履约保证金、工程质量保证金、农民工工资保证金,推荐各交易主体使用电子保函代替现金方式缴纳保证金,除现金形式外,不得排除电子保函等非现金方式。在电子保函的申请、使用、查看应用过程中遇见问题可咨询技术支撑方:400-998-0000;0991-8844613。

- 2024年7月31日普阳钢铁中厚板锁价政策2024/7/31
- 2024年7月钢铁PMI显示:淡季特征继续显现 钢铁行业加快下行2024/7/31
- 7月31日兰格钢铁网统计铁矿石港口库存量2024/7/31
- 快讯:阳春新钢铁有限责任公司关于热轧钢筋执行新国标变更公告2024/7/31
- 姚林:攻坚克难,筑牢钢铁工业高质量发展坚实基础2024/7/31
- 云南曲靖钢铁集团双友钢铁有限公司新国标建材结算价的告知函2024/7/31
