甘肃启动“千乡万村驭风行动”试点工作!
发表日期:2024/5/29 9:55:24 兰格钢铁 兰格钢铁网
近日,甘肃省能源局、甘肃省农业农村厅、国网甘肃省电力公司联合发布《关于开展甘肃省“千家万户沐光行动”“千乡万村驭风行动” 试点工作的通知》。
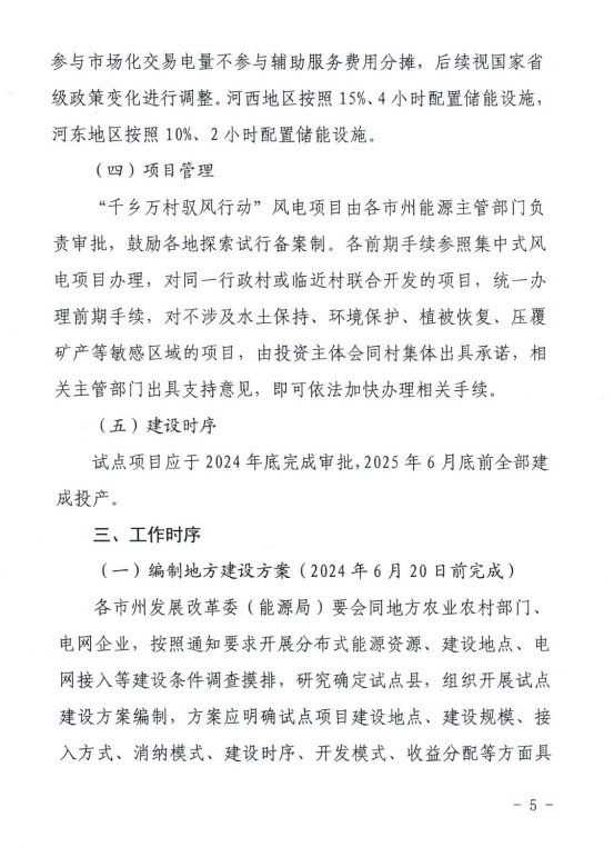
其中“千乡万村驭风行动”试点:每个市选择1个县,每个县选1-2个行政村。以村为单位,每个村确定1个投资主体,投资主体与村集体按“村企合作”模式,共同参与项目开发建设运营。鼓励依法通过土地使用权入股、设置公益岗位等方式探索形成“共建共享”乡村能源合作新模式。每个行政村规模不超过20兆瓦,由电网企业实施保障性并网,以就近就地消纳为主,上网电价按照并网当年新能源上网电价政策执行,鼓励参与市场化交易,参与市场化交易电量不参与辅助服务费用分摊,后续视国家省级政策变化进行调整。
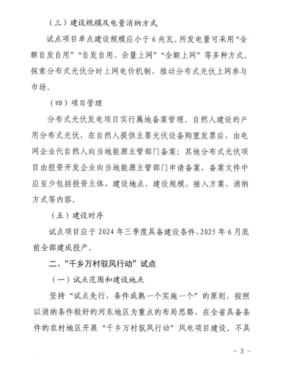
“千家万户沐光行动”试点:一个市州选择一个县,一个县选择1-2个示范点。单点建设规模应小于6兆瓦。所发电量可采用“全额自发自用”“自发自用、余量上网”“全额上网”等多种方式。探索分布式光伏分时上网电价机制,推动分布式光伏上网参与市场。
两类试点项目要求于2025年6月底前全部建成投产。
通知原文如下:








信息监督:马力 010-63967913 13811615299

相关文章
- 快讯:29日山西晋南钢铁型钢挂牌价格下调20元2024/5/29
- 快讯:5月29日安徽长江钢铁建材指导价下调30-50元2024/5/29
- 天津钢管获评“2024中国卓越钢铁企业品牌”2024/5/29
- 5月29日安徽长江钢铁公司废钢下调20元2024/5/29
- 广东敬业钢铁顺利通过AAA级测量管理体系监督审核2024/5/29
